“Whenever we can replace human judgement by a formula, we should at least consider it.”
Kahneman, Thinking Fast and Slow p233.
When you walk into a noisy classroom, do you know what to do?
Can you tell quickly whether a pupil has misunderstood something and do you know how to fix the misunderstanding?
You are an expert. You have expert intuition. It can be miraculous – experts make astonishing prescient judgements based on cues invisible to a non-expert. But there is a problem. We can’t tell the difference between situations where our intuitions are valid and those where they aren’t.
“She is very confident in her decision, but subjective confidence is a poor index of the accuracy of a judgement.”
Kahneman, Thinking Fast and Slow p244.
Our sense of expert intuition is valid when:
- the environment in which we develop our expertise is regular and
- the impact of our decisions is quickly observable.
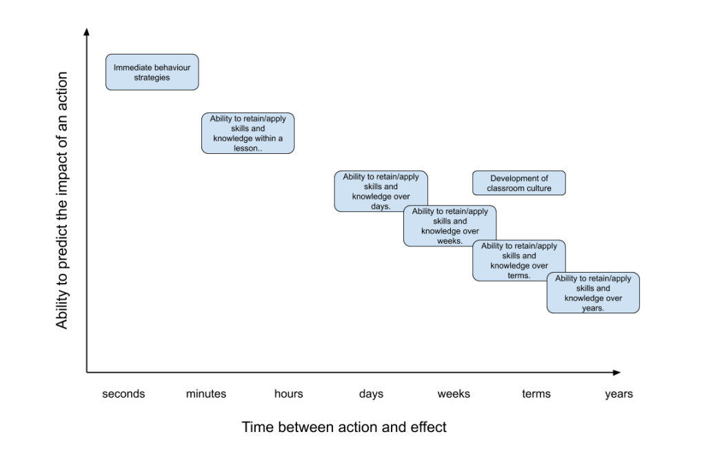
So you can’t develop a valid sense of expert intuition when there is a lot going on, when change is frequent or when behaviour is not well managed.
And you can’t develop a reliable sense of expert intuition when the impact of today’s actions is not measurable until weeks, months and years later. This is a huge problem for teachers.

Our whole job is built on the assumption that what we do in class today will impact on performance weeks, months and years later. But you have built your expert intuition on short term actions and outcomes – responses to questions in the lesson, checkout tasks and exit tickets etc. The outcomes we really care about, the impact on a life years later, are too distant for our sense of expert intuition to develop.
Did he really have an opportunity to learn? How quick and how clear was the feedback he received on his judgements?
Kahneman, Thinking Fast and Slow p244.
There is a solution.
Kahneman and others have shown that when the conditions for valid expert intuition are not present, an algorithm, formula or checklist is almost always better, and almost never worse than expert judgement.
The algorithm I use to give feedback in lesson observations is simple and evidence based. Pick one of Rosenshine’s Principles of Instruction and ask the teacher to incorporate it. We spend time planning and rehearsing how to implement it (Teach Like a Champion strategies work really well). I cannot be confident that my intuition is valid. I can be confident that Rosenshine’s Principles are valid.
If you want to improve your long term teaching, don’t trust your intuition (or the intuition of someone observing you) – it isn’t valid. Find an evidence based algorithm or checklist and trust that instead.
Further Reading
- Thinking Fast and Slow (2011), Daniel Kahneman
- Conditions for Intuitive Expertise – A Failure To Disagree (2009), Kahneman and Klein: https://www.fs.usda.gov/rmrs/sites/default/files/Kahneman2009_ConditionsforIntuitiveExpertise_AFailureToDisagree.pdf
